Banner image for adult social care

Occupational therapy pathway

At Cheshire East we believe that every Occupational Therapist can make a difference and that anybody looking at, or currently in, a career within occupational therapy deserves the very best start and continuous ongoing support they can get, which is why we launched the Cheshire East Occupational pathway. Our pathway provides in-depth training that is supportive of professional development at all stages, giving you all the experience, skills and tools you need to succeed throughout no matter where you are in your career.

All our occupational therapy practitioners benefit from:

  • A tailored programme of support events and training
  • Continued professional development opportunities
  • Support and mentoring from dedicated and knowledgeable practitioners

If you are at the start of your occupational therapy career journey when you join our Occupational Therapy pathway you will be on our Progression Route Occupational Therapy programme for your first 24 months in the organisation where upon completion you will have developed the knowledge, skills and confidence needed to progress through our career pathway.

For those who join the Occupational Therapist pathway with prior occupational therapy experience we can provide you with clear progression and development pathways and opportunities. We offer a variety of learning and professional development, where our commitment to collaborative and inclusive working ensures you have the assistance and support you need to perform your job to the best of your ability each day and to make a real difference to those you encounter.

What sets us apart is that our Occupational Therapists say they feel supported by our managers and leaders, where they have a comprehensive training plan, feel listened to and enjoy working in Cheshire East. Don’t just take our word for it however, to find out more about how the Cheshire East Occupational Therapy pathway can work for you email professionalleads@cheshireeast.gov.uk

The different stages in our pathway

​​occ_hex

The following checkboxes are used for accordion drop-downs. When selected, they show content that was visually hidden

Qualified Occupational Therapist pathway
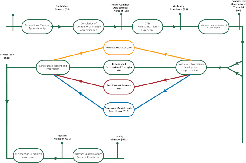
  1. Social Care Assessor
  2. OTSY Occupational Therapist
  3. Occupational Therapist
  4. Experienced Occupational Therapist
  5. Clinical Lead
  6. Practice Manager
Best Interest Assessor pathway
  1. Social Care Assessor
  2. OTSY Occupational Therapist
  3. Occupational Therapist 
  4. Experienced Occupational Therapist 
  5. Best Interest Assessor 
  6. Clinical Lead
  7. Practice Manager
Practice Educator pathway
  1. Social Care Assessor
  2. OTSY Occupational Therapist
  3.  Occupational Therapist
  4.  Experienced Occupational Therapist
  5. Practice Educator 
  6. Clinical Lead
  7. Practice Manager
Approved Mental Health Practitioner pathway

Approved Mental Health Practitioner (AMHP) 

Approved Mental Health Practitioners are individuals who carry out certain duties under the Mental Health Act and are responsible for co-ordinating assessments and admissions to hospitals if people are sectioned under the Mental Health Act. They are pivotal in being a counterbalance to the medical model that can exist in mental health and bring a social or more holistic perspective.

The role requires individuals to be able to make sound legal decisions, knowing how and when to use compulsory legal powers where deemed best for the individual’s safety. Although a role with great responsibility it brings great satisfaction in knowing you’re helping people at their point of greatest crisis and providing them with support when needed most.

Here at Cheshire East, our Occupational Therapists take control of their own professional development where progression is based on competence and not years in practice, allowing Occupational Therapists who embrace professional development to gain the vital experience and skills required to progress through our pathway quickly.

Our progression framework outlines in more depth the experience, skills and evidence required that our review panel will require to allow an individual to progress. By providing this level of transparency it ensures individuals are enabled in their development by having specific measures they can work towards.Occupational therapy career pathway

Social Care Assessor

Social Care Assessor

Social Care Assessors carry out the basic needs assessments of vulnerable people to identify their needs and identify the levels of risk and urgency to be able to produce individual care plans. They then act as the Care Manager to implement, co-ordinate and maintain these plans.

They play a pivotal role in monitoring any changes which will require a change in individual care plans to ensure our service users receive the highest level of care, whilst achieving this in the most cost-effective way for the Council.

Occupational Therapist Progression Route 

Occupational Therapist Progression Route

Newly Qualified Occupational Therapists (NQOT’s) are at the start of their occupational therapy career journey. During the first two years of their career, they will undertake the Occupational Therapy Progression Pathway programme after becoming a registered Occupational Therapist. During these 2 years they will gain extra support from Senior colleagues to provide them with the required skills, knowledge and experience to progress their occupational therapy career and become the very best Occupational Therapist they can be.

Experienced Occupational Therapist

Experienced Occupational Therapist

When the 2 -year progression pathway has been completed Occupational Therapists will have gained the knowledge, skills and confidence needed to continue to progress into the role of an Experienced Occupational Therapist. As an experienced clinical specialist, a Grade 9 Occupational Therapist will competently and confidently manage their own complex caseload assessing for specialist equipment and adaptations and moving and handling working with an all-age service including children, learning disability, adults, and blue badge clinics. A Grade 9 Occupational Therapist will supervise junior staff and support with student placements working towards their student educator accreditation.

Route 1 Experienced Occupational Therapist

(green)

Clinical Lead

Clinical Lead

As a clinical lead, you are an advanced clinical specialist in community equipment and adaptations working with an all-age service including children, learning disability and adults. The clinical lead will support both the Occupational Therapist Practice Manager and the Occupational Therapy team. The clinical lead OT will offer support, assistance, advice and supervision on a regular basis including support with home visits and cover for the Practice manager OT when not available. A clinical lead OT will hold a small complex mixed age case load and assist staff in their development and practice to ensure the very best service is provided to residents.

Practice Manager

Practice Manager

Once an individual has obtained enough relevant experience at a senior level, they may wish to progress their career into being a Practice Manager.

Practice Managers perform less casework and oversee the delivery of social care through the managing of budget, allocating of resources and recruiting, developing and managing of staff all to ensure the service meets the needs of service users.

At this level they are required to manage arrangements to resolve situations of high complexity and risk, including situations where legal remedy or safeguarding investigation may be required; chairing complex meetings and overseeing operational activity relating to safeguarding enquiries.

Locality Manager

Locality Manager 

Locality Managers manage operational social care and health services within a locality to ensure that services meet the assessed needs of vulnerable individuals in line with legislative and procedural requirements. They are expected to work as part of a management team which develops and improves working arrangements, and contribute to business plans which reflect the strategic service direction.

They are required to lead on, co-ordinate and manage arrangements to resolve situations of high complexity and legal risk, ensuring that services appropriately respond to safeguarding risk and that concerns are appropriately addressed in a timely and efficient manner.

Route 2 Practice Educator (yellow)

Practice Educator

Practice Educator

Our Practice Educators have a critical role in social work education. They promote learning, teaching, assessment and management of Social Work students. Practice Educators must therefore be familiar with the principles and practice of adult learning and be comfortable in sharing their knowledge and skills in line with the Code of Professional Practice for Social Care and the National Occupational Standards for Social Work.

They provide regular professional and developmental supervision to social work students while providing constructive evaluation and feedback on all aspects of the student’s work.

Clinical Lead

Clinical Lead

As a clinical lead, you are an advanced clinical specialist in community equipment and adaptations working with an all-age service including children, learning disability and adults. The clinical lead will support both the Occupational Therapist Practice Manager and the Occupational Therapy team. The clinical lead OT will offer support, assistance, advice and supervision on a regular basis including support with home visits and cover for the Practice manager OT when not available. A clinical lead OT will hold a small complex mixed age case load and assist staff in their development and practice to ensure the very best service is provided to residents.

Practice Manager

Practice Manager

Once an individual has obtained enough relevant experience at a senior level, they may wish to progress their career into being a Practice Manager.

Practice Managers perform less casework and oversee the delivery of social care through the managing of budget, allocating of resources and recruiting, developing and managing of staff all to ensure the service meets the needs of service users.

At this level they are required to manage arrangements to resolve situations of high complexity and risk, including situations where legal remedy or safeguarding investigation may be required; chairing complex meetings and overseeing operational activity relating to safeguarding enquiries.

Locality Manager

Locality Manager 

Locality Managers manage operational social care and health services within a locality to ensure that services meet the assessed needs of vulnerable individuals in line with legislative and procedural requirements. They are expected to work as part of a management team which develops and improves working arrangements, and contribute to business plans which reflect the strategic service direction.

They are required to lead on, co-ordinate and manage arrangements to resolve situations of high complexity and legal risk, ensuring that services appropriately respond to safeguarding risk and that concerns are appropriately addressed in a timely and efficient manner.

Route 3 Best Interest Assessor (red)

Best Interest Assessor

Best Interest Assessor

To be a Best Interest Assessor individual’s must be able to demonstrate high level professional practice in their area or specialism, usually with at least 2 years' work experience in this, where they must be able to work independently and have a working knowledge of the Mental Capacity Act (2005) and human rights legislation.

Best Interest Assessors are usually the main assessors to determine a service users' mental capacity to make specific decisions. They are responsible for identifying if an individual is over 18 and balancing the user’s wishes, feelings, values and beliefs whilst considering and assessing any lawful decision-makers who may object to any proposals.

Most significantly they are responsible on whether restrictive situations are legally authorised or whether any restrictions are a deprivation of the service user's liberty. It is the Best Interest Assessor's responsibility to scrutinise all the evidence available to make this decision.

Although a demanding role it is one that brings great satisfaction in knowing that you can make a great difference to the people you encounter daily in ensuring that their best interests are always championed and pioneered.

Clinical Lead

Clinical Lead

As a clinical lead, you are an advanced clinical specialist in community equipment and adaptations working with an all-age service including children, learning disability and adults. The clinical lead will support both the Occupational Therapist Practice Manager and the Occupational Therapy team. The clinical lead OT will offer support, assistance, advice and supervision on a regular basis including support with home visits and cover for the Practice manager OT when not available. A clinical lead OT will hold a small complex mixed age case load and assist staff in their development and practice to ensure the very best service is provided to residents.

Practice Manager

Practice Manager

Once an individual has obtained enough relevant experience at a senior level, they may wish to progress their career into being a Practice Manager.

Practice Managers perform less casework and oversee the delivery of social care through the managing of budget, allocating of resources and recruiting, developing and managing of staff all to ensure the service meets the needs of service users.

At this level they are required to manage arrangements to resolve situations of high complexity and risk, including situations where legal remedy or safeguarding investigation may be required; chairing complex meetings and overseeing operational activity relating to safeguarding enquiries.

Locality Manager

Locality Manager 

Locality Managers manage operational social care and health services within a locality to ensure that services meet the assessed needs of vulnerable individuals in line with legislative and procedural requirements. They are expected to work as part of a management team which develops and improves working arrangements, and contribute to business plans which reflect the strategic service direction.

They are required to lead on, co-ordinate and manage arrangements to resolve situations of high complexity and legal risk, ensuring that services appropriately respond to safeguarding risk and that concerns are appropriately addressed in a timely and efficient manner.

Route 4 Approved Mental Health Practitioner 

(blue)

The following checkboxes are used for accordion drop-downs. When selected, they show content that was visually hidden

Approved Mental Health Practitioner 

Approved Mental Health Practitioner (AMHP) 

Approved Mental Health Practitioners are individuals who carry out certain duties under the Mental Health Act and are responsible for co-ordinating assessments and admissions to hospitals if people are sectioned under the Mental Health Act. They are pivotal in being a counterbalance to the medical model that can exist in mental health and bring a social or more holistic perspective.

The role requires individuals to be able to make sound legal decisions, knowing how and when to use compulsory legal powers where deemed best for the individual’s safety. Although a role with great responsibility it brings great satisfaction in knowing you’re helping people at their point of greatest crisis and providing them with support when needed most.

Clinical Lead

Clinical Lead

As a clinical lead, you are an advanced clinical specialist in community equipment and adaptations working with an all-age service including children, learning disability and adults. The clinical lead will support both the Occupational Therapist Practice Manager and the Occupational Therapy team. The clinical lead OT will offer support, assistance, advice and supervision on a regular basis including support with home visits and cover for the Practice manager OT when not available. A clinical lead OT will hold a small complex mixed age case load and assist staff in their development and practice to ensure the very best service is provided to residents.

Practice Manager

Practice Manager

Once an individual has obtained enough relevant experience at a senior level, they may wish to progress their career into being a Practice Manager.

Practice Managers perform less casework and oversee the delivery of social care through the managing of budget, allocating of resources and recruiting, developing and managing of staff all to ensure the service meets the needs of service users.

At this level they are required to manage arrangements to resolve situations of high complexity and risk, including situations where legal remedy or safeguarding investigation may be required; chairing complex meetings and overseeing operational activity relating to safeguarding enquiries.

Locality Manager

Locality Manager 

Locality Managers manage operational social care and health services within a locality to ensure that services meet the assessed needs of vulnerable individuals in line with legislative and procedural requirements. They are expected to work as part of a management team which develops and improves working arrangements, and contribute to business plans which reflect the strategic service direction.

They are required to lead on, co-ordinate and manage arrangements to resolve situations of high complexity and legal risk, ensuring that services appropriately respond to safeguarding risk and that concerns are appropriately addressed in a timely and efficient manner.

Page last reviewed: 08 April 2026