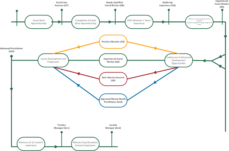
Career pathway choice

Adults social work
career pathway

social_pathway
Social Care Assessor

Social Care Assessor

Social Care Assessors conduct basic needs assessments of vulnerable people to identify their needs and identify the levels of risk and urgency to be able to produce individual care plans and implement, co-ordinate and maintain these plans.

They play a pivotal role in monitoring any changes which will require a change in individual care plans to ensure our service users receive the highest level of care, whilst achieving this in the most cost-effective way for the Council.

ASYE Social Worker

Assessed and Supported Year in Employment (ASYE) Social Worker

Newly Qualified Social Worker’s (NQSW’s) are at the start of their social work career journey. During their first qualified year they will undertake an Assessed and Supported Year in Employment (ASYE) programme. During these 12 months they will gain extra support from senior colleagues to provide them with the required skills, knowledge, and experience to progress their social work career and become the best Social Worker they can be.

Our Social Workers complete Adult Needs Assessments gathering information from the person themselves, their families, and other people important to them. Using a strengths-based approach they work with the person enabling them to make decisions about care and support, while maintaining their wellbeing, and independence.

Experienced Social Worker

Experienced Social Worker 

When the  ASYE 12 months has been completed Social Workers will have had the opportunity to consolidate the knowledge, skills and confidence needed to continue to progress into the role of an Experienced Social Worker if they wish to do so. To begin this process, their line manager must determine the point at which the Social Worker is ready to work toward progression based on the application of their enhanced knowledge, skills and experience in practice beyond the qualifying level. Social Workers wishing to apply for progression to Experienced Social Worker status must have the agreement of their line manager to do so and have a progression plan in place that can be evidenced in Supervision. The Progression Panel meets twice per year. In addition to line manager support Social Workers are supported in their progression journey by our Professional Leads.

Our Experienced Social Workers are more autonomous in their role. They demonstrate expert and effective practice in complex situations, assessing and managing higher levels of risk, striking a balance between support and control, liaising with a wide range of professionals, including at more senior levels. They manage complex caseloads and offer an expert opinion within the organisation and to others. They chair a range of meetings, produce high quality assessments and reports for a range of functions including the Court of Protection and Coroner’s Court and support the practice of others.

Route 1 (green) Experienced Social Worker

Advanced Practitioner

Advanced Practitioner 

When a Social Worker has more experience and wants to start supporting other Social Workers in their practice, the Advanced Practitioner pathway provides an opportunity to continue to learn and develop skills to facilitate the development of others. Advanced Practitioner Social Workers may hold more complex cases with a higher level of risk to manage and may be practice educators for students and apprentices on placement.

Advanced Practitioners will support their team, especially Newly Qualified Social Workers with casework and reflection. They will help Practice Managers in their role by deputising for them when needed.

Practice Manager

Practice Manager

Once an individual has obtained enough relevant experience at a senior level, they may wish to progress their career into being a Practice Manager.

Practice Managers perform less casework and oversee the delivery of social care through the management of budgets, allocation of resources and recruitment, staff development, and management of staff to ensure the service meets the needs of service users.

At this level they are required to manage arrangements to resolve situations of high complexity and risk, including situations where legal remedy or safeguarding investigation may be required, chairing complex meetings and overseeing operational activity relating to safeguarding enquiries.

Locality Manager

Locality Manager 

Locality Managers manage operational social care and health services within a locality to ensure that services meet the assessed needs of vulnerable individuals in line with legislative and procedural requirements. They are expected to work as part of a management team which develops and improves working arrangements, and contribute to business plans which reflect the strategic service direction.

They are required to lead on, co-ordinate and manage arrangements to resolve situations of high complexity and legal risk, ensuring that services appropriately respond to safeguarding risk and that concerns are appropriately addressed in a timely and efficient manner.

Route 2 (yellow) Practice Educator

Practice Educator

Practice Educator

Our Practice Educators have a critical role in social work education. They promote learning, teaching, assessment, and management of Social Work students. Practice Educators must therefore be familiar with the principles and practice of adult learning and be comfortable in sharing their knowledge. Practice Educators work in line with Practice Educator Professional Standards (PEPS) and the Professional Standards for Social Work SWE. They provide regular professional and developmental supervision to social work students while providing constructive evaluation and feedback on all aspects of the student’s work.
Advanced Practitioner

Advanced Practitioner 

When a Social Worker has more experience and wants to start supporting other Social Workers in their practice, the Advanced Practitioner pathway provides an opportunity to continue to learn and develop skills to facilitate the development of others. Advanced Practitioner Social Workers may hold more complex cases with a higher level of risk to manage and may be practice educators for students and apprentices on placement.

Advanced Practitioners will support their team, especially Newly Qualified Social Workers with casework and reflection. They will help Practice Managers in their role by deputising for them when needed.

Practice Manager

Practice Manager 

Once an individual has obtained enough relevant experience at a senior level, they may wish to progress their career into being a Practice Manager.

Practice Managers perform less casework and oversee the delivery of social care through the management of budgets, allocation of resources and recruitment, staff development, and management of staff to ensure the service meets the needs of service users.

At this level they are required to manage arrangements to resolve situations of high complexity and risk, including situations where legal remedy or safeguarding investigation may be required, chairing complex meetings and overseeing operational activity relating to safeguarding enquiries.

Locality Manager

Locality Manager 

Locality Managers manage operational social care and health services within a locality to ensure that services meet the assessed needs of vulnerable individuals in line with legislative and procedural requirements. They are expected to work as part of a management team which develops and improves working arrangements, and contribute to business plans which reflect the strategic service direction.

They are required to lead on, co-ordinate and manage arrangements to resolve situations of high complexity and legal risk, ensuring that services appropriately respond to safeguarding risk and that concerns are appropriately addressed in a timely and efficient manner.

Route 3 (red) Best Interest Assessor

Best Interest Assessor

Best Interest Assessor

A Best Interest Assessor (BIA) has a crucial role within the Deprivation of Liberty Safeguards (DoLS) framework, which is part of the Mental Capacity Act (2005). The primary responsibility of a BIA is to determine if it is the best interest of an individual who lacks capacity to be deprived of their liberty for the purpose of their care or treatment, in a care home or hospital. They determine whether the restriction on the person’s liberty is necessary and proportionate to the risk and seriousness of harm. The BIA has the responsibility of scrutinising all the evidence available to make this decision.

A BIA must be able to demonstrate high professional practice and have a minimum of 2 years post qualifying experience, have a good working knowledge of the Mental capacity Act (2005) and Human Rights legislation and be able to work independently.

Advanced Practitioner

Advanced Practitioner 

When a Social Worker has more experience and wants to start supporting other Social Workers in their practice, the Advanced Practitioner pathway provides an opportunity to continue to learn and develop skills to facilitate the development of others. Advanced Practitioner Social Workers may hold more complex cases with a higher level of risk to manage and may be practice educators for students and apprentices on placement.

Advanced Practitioners will support their team, especially Newly Qualified Social Workers with casework and reflection. They will help Practice Managers in their role by deputising for them when needed.

Practice Manager

Practice Manager 

Once an individual has obtained enough relevant experience at a senior level, they may wish to progress their career into being a Practice Manager.

Practice Managers perform less casework and oversee the delivery of social care through the management of budgets, allocation of resources and recruitment, staff development, and management of staff to ensure the service meets the needs of service users.

At this level they are required to manage arrangements to resolve situations of high complexity and risk, including situations where legal remedy or safeguarding investigation may be required, chairing complex meetings and overseeing operational activity relating to safeguarding enquiries.

Locality Manager

Locality Manager 

Locality Managers manage operational social care and health services within a locality to ensure that services meet the assessed needs of vulnerable individuals in line with legislative and procedural requirements. They are expected to work as part of a management team which develops and improves working arrangements, and contribute to business plans which reflect the strategic service direction.

They are required to lead on, co-ordinate and manage arrangements to resolve situations of high complexity and legal risk, ensuring that services appropriately respond to safeguarding risk and that concerns are appropriately addressed in a timely and efficient manner.

Route 4 (blue) Approved Mental Health Practioner

The following checkboxes are used for accordion drop-downs. When selected, they show content that was visually hidden

Approved Mental Health Practitioner (AMHP)

Approved Mental Health Practitioner (AMHP) 

Approved Mental Health Practitioners are individuals who carry out certain duties under the Mental Health Act and are responsible for co-ordinating assessments and admissions to hospitals if people are sectioned under the Mental Health Act. They are pivotal in being a counterbalance to the medical model that can exist in mental health and bring a social or more holistic perspective.

The role requires individuals to be able to make sound legal decisions, knowing how and when to use compulsory legal powers where deemed best for the individual’s safety. Although a role with great responsibility it brings great satisfaction in knowing you’re helping people at their point of greatest crisis and providing them with support when needed most.

Advanced Practitioner

Advanced Practitioner 

When a Social Worker has more experience and wants to start supporting other Social Workers in their practice, the Advanced Practitioner pathway provides an opportunity to continue to learn and develop skills to facilitate the development of others. Advanced Practitioner Social Workers may hold more complex cases with a higher level of risk to manage and may be practice educators for students and apprentices on placement.

Advanced Practitioners will support their team, especially Newly Qualified Social Workers with casework and reflection. They will help Practice Managers in their role by deputising for them when needed.

Practice Manager

Practice Manager 

Once an individual has obtained enough relevant experience at a senior level, they may wish to progress their career into being a Practice Manager.

Practice Managers perform less casework and oversee the delivery of social care through the management of budgets, allocation of resources and recruitment, staff development, and management of staff to ensure the service meets the needs of service users.

At this level they are required to manage arrangements to resolve situations of high complexity and risk, including situations where legal remedy or safeguarding investigation may be required, chairing complex meetings and overseeing operational activity relating to safeguarding enquiries.

Locality Manager

Locality Manager 

Locality Managers manage operational social care and health services within a locality to ensure that services meet the assessed needs of vulnerable individuals in line with legislative and procedural requirements. They are expected to work as part of a management team which develops and improves working arrangements, and contribute to business plans which reflect the strategic service direction.

They are required to lead on, co-ordinate and manage arrangements to resolve situations of high complexity and legal risk, ensuring that services appropriately respond to safeguarding risk and that concerns are appropriately addressed in a timely and efficient manner.

Learning, development and support

Find out more about how we want our employees to learn and develop in their role.

Page last reviewed: 10 February 2026